Breaking News

Receive all updates via Facebook. Just Click the Like Button Below...

August 10, 2014

battery charger circuit & battery level indicator with low battery recharge alarm

battery charger circuit & battery level indicator with low battery recharge alarm

This is a simple circuit of 12V rechargeable smart battery charger circuit. You can use this best battery charger circuit as car battery chargers, Inverter battery charger, Emergency battery charger etc. Automatic indicator alarm circuit is also comes along with this battery charger schematic. The main advantage of this indicator is that a buzzer informs us when the battery needs recharge. This circuit schematic definitely helps for your daily life battery charging applications.

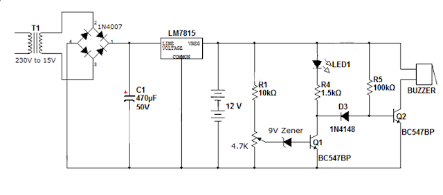
Circuit diagram of battery charger



 

Components required

  1. Transformer (230V to 15V or 110V t0 15V)
  2. Bridge rectifier (1N4007 x 4)
  3. Capacitor (470µF, 50V)
  4. Voltage regulator IC 7815
  5. 12V rechargeable battery
  6. Diode (1N4148)
  7. LED Zener diode 9V
  8. Transistor (BC547 x 2)
  9. Resistors (10kΩ, 1.5kΩ, 100kΩ Each ¼ Watt)
  10. Buzzer (12V)

 

Working of battery charger circuit

  • The charging circuit is build around voltage regulator IC 7815 and two transistors BC 548.
  • The main supply 230V or 110V is step down using a step down transformer, and then it is rectifiered and filtered out.
  • That DC voltage is fed to the voltage regulator IC 7815; the output will be regulated 15V.
  • 12 volt rechargeable battery is connected at the output of voltage regulator and it charges when main power is available.
  • This circuit indicates the charging status that is the LED1 is glows when the battery charged (Above 10.5V).
  • When battery voltage goes below a particular value LED1 stops glowing and the buzzer produces sound indicating that the battery has been discharged and it needs recharge.

 


 

 

 

 

4 comments :

Anonymous said...

This site really has all the info I wanted concerning this subject and
didn't know who to ask.

My web page: amphetamine withdrawal headache

Melisa said...

This information is impressive; I am inspired with your post writing style & how continuously you describe this topic. After reading your post, thanks for taking the time to discuss this, I feel happy about it and I love learning more about this topic.
Regards,
Battery dealers in chennai

Unknown said...

Thanks for this information; I hope it will use much reader who looking you regularly likes me…
Regards,
Exide battery dealers in chennai |Amaron battery dealers in chennai

Unknown said...

Thanks for the information. I have found a new Efficient Magnetic Gauges which are easily installed on any type, shape or size of liquid vessel. Keep exploring.

Designed By Published.. Blogger Templates